




道友请留步vivo渠道服是由厦门极致互动网络技术股份有限公司制作发行的一款卡牌回合制战斗角色扮演类游戏,玩家将在游戏中扮演一位天命之人,在幽冥魔神破除封印且要消灭诸多正派神仙时解封轩辕剑并重创魔神救下所有人,但这也只是给所有人留下的喘息的时间,接下来你们兵分两路,一边去召集力量准备战斗,另一边带着你去寻找别的神器的下落。
道友请留步vivo渠道服中玩家在关卡中可以上阵至多六名角色上阵,且不同角色之间可能会有连携技对敌人造成可观的伤害,当角色攒满怒气后即可释放威力强大的终结技,在漫漫长路中清理来犯的魔族敌人,找齐神器封印魔神吧。
唯美主城、道友的家
道友们在辽阔的三界闯荡,但仍有一处道友的家,在这唯美的主城里,我们可以做很多很多丰富有趣的活动,瑶池献宝、长安店铺、悬赏任务、仙盟等,任你玩耍。
华丽特效、暴走合击技
道友们收集不同的角色卡牌,仙魔道人妖均可创造出不同的仙缘,增强战斗力,更有强势的合击技能,绚丽特效、横扫全屏。打造最强阵容,闯荡三界。
神器在手、天下我有
道友们在游戏中可以搜集7大上古神器,继承洪荒之力,搜集法宝强化神器,手持7大神器的你便可遨游三界,登顶竞技场。
互动斗法、多样玩法
道友们在闯荡三界的过程中,当然还可以和玩家们进行斗法啦。比比谁的阵容更强大。道友们可以在斗法中看竞技场谁主沉浮,可以探寻三界,寻找宝藏,可以除魔卫道,保卫三界,道友们的神仙还可以转生,走上飞升之路,战力再上一层楼。
左边是礼包码。右边是奖励和期限(没写默认长期)。
道系青年集合:道友节称号。
龙泉问道:道友节头像框。
我全都要:周年庆称号。
九载同舟:周年庆称号。
真武联动盖楼:聊天气泡框。
602789406:268元宝。
dy666888:268元宝。
dy999:188元宝。
daoyou666:100元宝。
daoyou888:188元宝。
daoyou520:268元宝。
weishi:200元宝。
VIP666:100元宝。
VIP888:188元宝。
VIP999:288元宝。
VIP520:268元宝。
VIP123:268元宝。
SVIP999:288元宝。
HAHAHA:红宠物,开腹黑军师。
妈祖护四海:688元宝1转生符(2026年1月31日前)。
太阳女神羲和:688元宝10探宝图(2026年1月31日前)。
关羽忠义无双:688元宝1青曜天赋书(2026年1月31日前)。
增长护法南天:688元宝2青曜仙灵箱(2026年1月31日前)。
新年善待老己:300元宝500仙宝(2026年1月31日前)。
看书阁拿元宝:300元宝(2026年1月31日前)。
看攻击法相测评:300元宝(2026年1月29日前)。
元宝满满的一周:520元宝(2026年1月26日前)。
曦幻法相来啦:300元宝(2026年1月27日前)。
明天要更新啦:300元宝(2026年1月27日前)。
下方几个可以不换,纯属浪费时间
dy6688:红神仙。
dy1314:橙神仙。
dy12345:红神仙。
daoyou101:橙神仙。
daoyou233:橙神仙。
VIP12345:红神仙。
SVIP123:红神仙。
1、在开心电玩下载并安装好道友请留步后打开游戏,选择自己喜欢的角色形象并命名。

2、观看剧情了解故事背景和世界观。

3、跟随游戏教程指引了解游戏的玩法和机制。

4、如果需要新的伙伴助力请前往寻仙中获取。

一、开局
游戏每天9点开新区,开局建议玩人族>妖族>道族>佛族。
种族选择不用太过纠结,后续转族不困难,人族开局以后再转喜欢的。
人族:高伤害,前两月pvp、pve均为最强。
妖族:debuff流。
佛族:高防御。
道族:加减技能点、控制,辅助种族。
攻略不用一次性看太多,按照游戏进度慢慢看,其实都是很简单的东西,但一次看太多会觉得很复杂。
阵容方面纯族就行,单一种族有什么上什么。
打副本是玩家先手,玩家对战是战力高的先手,出手顺序就是123456号位这样排下去,大多数时候都是把越强的神仙站位放在越前。

这游戏的新手村有10天,这10天内0氪/首充只用在商城体力丹法力丹每天买满+10个除魔令、某些玩法次数、vip礼包这3个地方花元宝,多的全存着,等出村后的活动花。
前面9天不需要存丹,有就用了,尽量到达每天的极限等级,第10天的时候随便留十几个丹,当出村后的任务备用。
二、寻仙
这不是抽卡游戏,寻仙抽的神仙只是前期过渡一下,后续都用不上。
不用花元宝抽卡,光靠免费送的寻仙笔在第3天时就能抽到接近600次了,第650次的奖励非必要。
不用管寻仙抽到的是什么族,想玩什么族直接箱子里选,箱子里的推荐神仙可能不是你想玩的族,不用管推荐。

寻仙冲榜完全没必要的,奖励太破了,玩久一点你会发现除元宝外的其他奖励根本没用。
道友神仙的品级排序是:曦幻(粉紫色)>琉璃(蓝色)>金霄>赤魇>紫虚>青曜>幻彩>紫金,寻仙只能抽到紫虚品质的。
在寻仙花的元宝越多,出了新手10天后越难玩,10天内首充党要存35万元宝(35万只是最低要求,越多越好,正常能有接近40万元宝),才能保证出了新手村后玩得舒服,出村后的神仙活动能用2。5万元宝直接买到最高品质的曦幻神仙。

三、七天乐与半月庆典
提前查看准备,仙盟商店的精炼原胚、天机令、唤灵符记得每天买完,天机令唤灵符在任务没开启前先存着,除了竞技场外,这些任务都很容易完成。
七天后每月签到的补签,优先补体法丹与元宝。



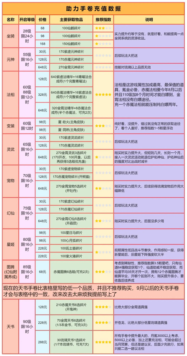
四、玩法开启等级与注意事项


补充:现在星灯运宝应该优选天之炁。

五、新区充值
前面说过品质排序是曦幻>琉璃>金霄>赤魇>紫虚>青曜>幻彩>紫金,如果不算法相这个村内外都是第一性价比的,村里充5000还不如村外充1000。



月卡可以在书阁活动续费,多拿75片玉书(书阁的高级兑换道具)。
1高级道具=1琉璃/金霄普通道具碎片。
4高级道具=1天书碎片。
6元=3个高级道具。
30元=5个高级道具。
68元=10个高级道具。
128元=20个高级道具。
288元=35个高级道具。
548元=65琉璃/金霄碎片=17天书碎片。
648元=80琉璃/金霄碎片=20天书碎片。
充值档次性价比:
6>30>128>68>648(前3次)>288(前3次)>548(前3次)>648>288>548。
若本周未单充过288,可提高1次288的优先级,大约在第一次128档之后。
一、新增第二批曦幻神仙
1、曦幻神仙概述:新增第二批曦幻品质神仙,分别是:百工圣祖(人)、寿仙娘娘(道)、造化娲皇(妖)、如意文殊(佛);
二、新增第二批曦幻神仙主题活动
1、活动时间:2026年4月22日~2026年4月27日。
2、活动范围:开服11天及以上的服务器,主角等级达到20级以上的道友可参与活动。
3、活动简介:道友将扮演神仙,探索4位曦幻神仙背后的故事,同时收集神仙信物碎片,集齐所有神仙信物后还可获得丰厚奖励。
应用信息
相同厂商 厦门极致互动网络技术股份有限公司
热门推荐
更多版本

道友请留步抖音下载220.88MB角色扮演v8.04.041001
查看
道友请留步无限资源版本220.88MB角色扮演v8.04.041001
查看
道友请留步QQ账号登录版220.88MB卡牌游戏v8.04.041001
查看
道友请留步TapTap版220.88MB角色扮演v8.04.041001
查看
道友请留步华为版220.88MB卡牌游戏v8.04.041001
查看相关应用
实时热词
评分及评论
点击星星用来评分