环境:PC
日期:2025-12-17
类别:角色扮演
版本:破解版
人中之龙8破解版是经典角色扮演游戏“人中之龙”系列第一次将主舞台放在了海外,这次玩家的将前往异国他乡的“夏威夷”开启全新的冒险。而游戏的主角则是7代作品的主角——春日一番,以及大家的老熟人——桐生一马,可以说新老主角交汇的一代作品了,当然,剧情如何是见仁见智,不过游戏的玩法是被玩家们一致认可的,有趣内容可以体验一次精彩的旅程。
人中之龙8破解版相比前代作品,除了主场地变化,带给玩家与以往完全不同的视觉体验之外,还新增不少的职业,玩家可以在游戏中获得不同以往的战斗乐趣。此外还有丰富的自定义玩法及养成要素,让玩家可以创造自己的最强的队伍!
1、双主角叙事:
一个从人生的低谷中崛起,另一个则面临着人生最后的一场战斗。
2、进化的战斗系统:
《如龙8》引入了“新动态指令RPG战斗”系统,玩家在战斗中可以自由移动,并利用环境物品作为武器,使战斗更具策略性和动态性。
3、丰富的职业系统:
游戏提供了多样的职业供玩家选择,每个职业都有其独特的技能和战斗风格。
4、全中文配音:
游戏首次提供全中文配音,增强了中国玩家的沉浸感和游戏体验。
这个故事讲述的是战斗进化为更具策略性的“动态指令RPG战斗”,让玩家们在游戏中享受更加沉浸的体验。故事的背景发生在异国他乡的“夏威夷”,这也是系列首次将游戏场景放在夏威夷。
在这里,玩家们可以尽情探索这个充满独特魅力的地方,并探索各种娱乐场所,与不同的角色互动,进行各种任务和挑战。在游戏中,玩家将扮演春日一番和桐生一马,他们是这个世界的两个主角。他们每个人都有着独特的个性和背景故事,他们的故事将在这个夏威夷的舞台上交织在一起。
在这个RPG中,战斗已经不再是单纯的物理对抗,而是更加策略性的“动态指令RPG战斗”。玩家需要合理运用各种指令和技能,才能在战斗中取得胜利。
故事情节也是这个RPG的一大亮点。玩家们需要通过完成各种任务和挑战,来推动故事的发展。同时,他们也将遇到各种各样的敌人,这些敌人将给玩家们带来极大的挑战。
这个RPG是一款充满探索和挑战的游戏,将带给你沉浸式的游戏体验,让你感受到主人公们面对各种困难时,所展现出的勇气和智慧。如果你是一个喜欢RPG游戏的玩家,那么这部作品绝对是值得一试的。
所有角色99级,职业99级,爆发力以外三格属性,爆发力五格属性的数值。为了直观,将数值改为字母评级,供参考。纯数值表在本文最后。

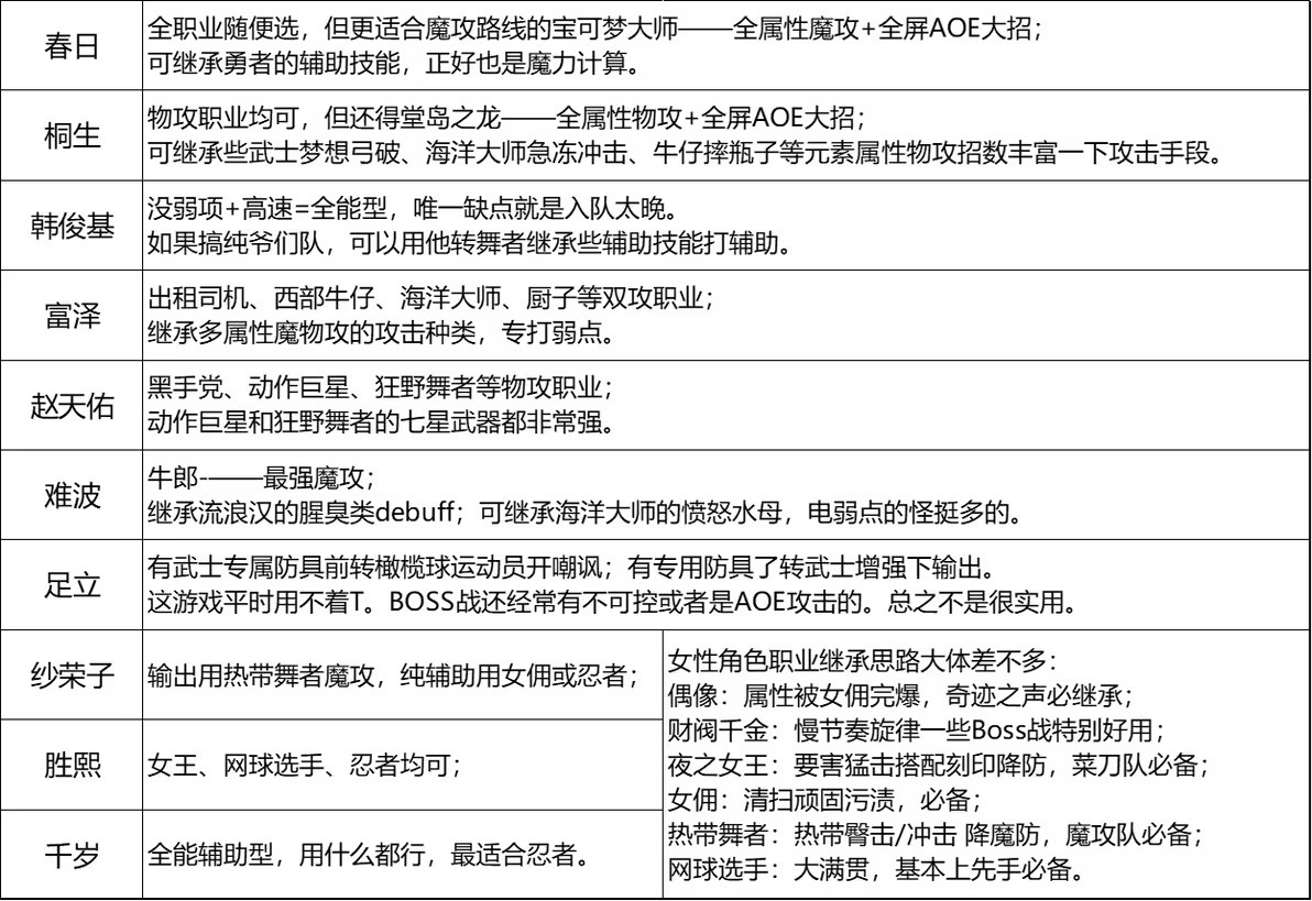
虽说这个游戏难度较低,玩起来其实不怎么吃属性,怎么玩都行;但仍然会有究竟每个人最适合什么职业的疑问,故姑且做了个职业推荐向的表,供刚开始玩的朋友们参考:

这游戏里辅助角色最重要的是爆发力,这样才能及时奶,及时消debuff上buff等等。
附:全99级除爆发力以外都三格时的能力值:

一周目可以不用过于讲究职业搭配和技能继承,后期钱多到了最终boss形式不好就滴滴打人,药备备足随便打打也能轻松通关。二周目exhard 难度开始前先把dlc 迷宫通掉,这样最后应该能到70级,这个时候可以考虑再稍微练点级再开始二周目,同时把男主的自由职业等级提高一下。我个人是练到72级开始二周目全程exhard难度。二周目需要在职业搭配和技能继承上注意以下要点:
1、至少两个人配备范围回血技能。
2、男性角色继承技能标配武士职业的梦想弓破及一个范围突刺伤害招式,和海洋大师职业的急冻冲击(或男公关的撒酒)和愤怒水母,西部牛仔职业的摔火瓶子,这样一来5种类型的攻击方式都全了,这样碰到任何敌人配置都可以游刃有余,至于大招的继承,那首选是橄榄球职业的啦啦队之精髓。至于男性角色的职业选择,两个男主都用默认的职业,春日有一把7星棒球棒很猛,而桐生的默认职业有最重要的“应龙”技能是必备的。其他人除了难波,在武士,海洋大师里选就行了。 难波就用流浪汉老本行职业吧。
3、三人团队的情况至少有两个人要配解异常状态,男性角色需要继承狂野舞者的一个解异常状态技能,女性角色就继承偶像职业的奇迹之声。

4、女性角色的话,优先选女忍或网球手。继承的技能首选女仆里的大范围水系攻击和污渍清洗(其实就是去掉对方的buff),夜之女王的雷系擒拿技也是必备,毕竟女性职业的技能里很缺少雷系攻击手段,就只有胜熙的默认职业里有个电鞭很强力,网球职业里也有一个雷系攻击还可以。火系的话女忍职业里有合适的技能。奇迹之声前面提过了,然后就是夏威夷舞者的大招必须要继承, 全回血加解异常状态是神技。如果不选女忍,则一定要继承替身技能。
5、简单说说两场重要战斗的配置,一个是东城会明星战,这场简单来说就是两个女忍不停的把行动机会让给桐生,让桐生用龙神+战吼+应龙来输出就好了,难波就给敌人上debuff,给没血的人回回血就行了。然后就是最终boss,差不多的思路,但是第一阶段需要把应龙替换成厨师职业的暗器餐具来输出,因为敌人第一阶段弱突刺,第二阶段弱火则还是龙神+战吼+应龙。
值得注意的是,美式橄榄球运动员和网球手是氪金职业,但是很实用,可以玩玩。总的来说,如龙8是一款很有诚意的作品。希望即将发售的如龙8外传也能带给玩家好的体验。
热门推荐
相关应用
实时热词
评分及评论
点击星星用来评分